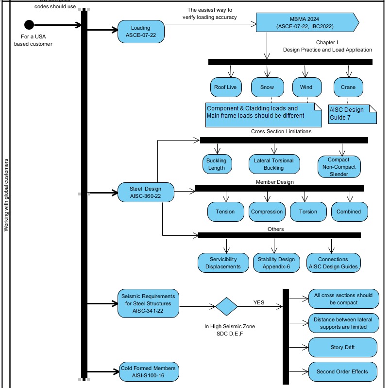
Fully code compliant design
MkaPEB incorporates relevant code-based assumptions, load cases, and design rules throughout the design workflow. When the objective is a fully code-compliant PEMB, MkaPEB-AI helps identify the lightest solution that satisfies the required provisions. In practice, some designs may appear lighter simply because certain code-required cases or checks are omitted; however, those solutions are not directly comparable to a fully compliant design. This section presents selected examples of the rules and requirements that MkaPEB-AI explicitly considers.
"If you need to achieve a fully code-compliant PEMB design, MkaPEB-AI helps you identify the lightest code-compliant solution. Otherwise, you do not need MkaPEB-AI. Ignoring a few of the rules, you can easily have lighter solution than the solution found by MkaPEB-AI."
